Welcome! This online textbook is a living project. Content is being added and refined weekly as we build a complete resource for General Chemistry I & II. Thank you for visiting!
Molecular Orbital Diagrams
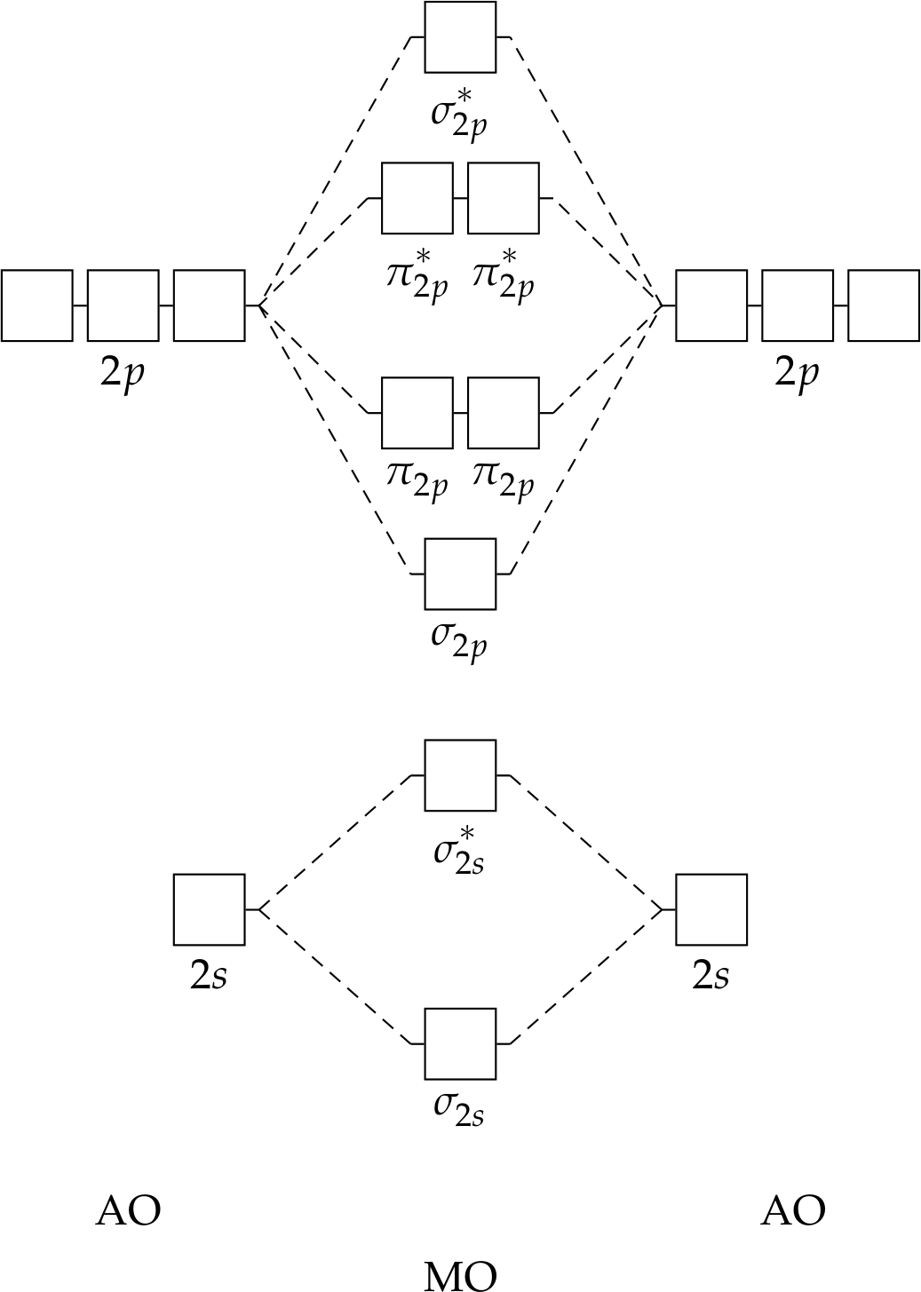
Homonuclear Diatomics
Figure 1: MO diagram for Li2 → N2 (sp-mixing)
Figure 2: MO diagram for O2 → Ne2 (no sp-mixing)
Heteronuclear Diatomics
Figure 3: MO diagram for heteronuclear diatomics (sp-mixing)
Figure 4: MO diagram for heteronuclear diatomics (no sp-mixing)