Chem.Academy home Chem.Academy
  • Home
  • Book
  • Notes
  • Skill Hub
  • Quick Reference
  • Equations
  • Periodic Table

Overview

Welcome! This online textbook is a living project.
Content is being added and refined weekly as we build a complete resource for General Chemistry I & II. Thank you for visiting!

  • Overview
  • Metric Prefixes
  • Significant Figures
  • Scaling vs Summing
  • Conversion Factors
  • Constants
  • Symbols
  • Equations
  • Acids and Bases
  • Isotopic Abundances
  • Stoichiometry Flowchart
  • Heat Capacities
  • Thermodynamic Data
  • Bond Properties
  • VSEPR Geometries
  • Atomic Orbitals
  • MO Diagrams
  • Phase Diagrams
  • Aqueous Solubility Rules
  • Aqueous Solubility Data
  • Properties of Aqueous Solutions
  • Standard Reduction Potentials

Overview

Acids and Bases

Aqueous Solubility Data
 
Aqueous Solubility Rules for Inorganic Compounds

Atomic Orbitals

Bond Properties
 
Concentrative Properties of Aqueous Solutions
 
Constants
 
Conversion Factors
 
Equations
 
Heat Capacities
 
Isotopic Masses and Natural Abundances

Metric Prefixes

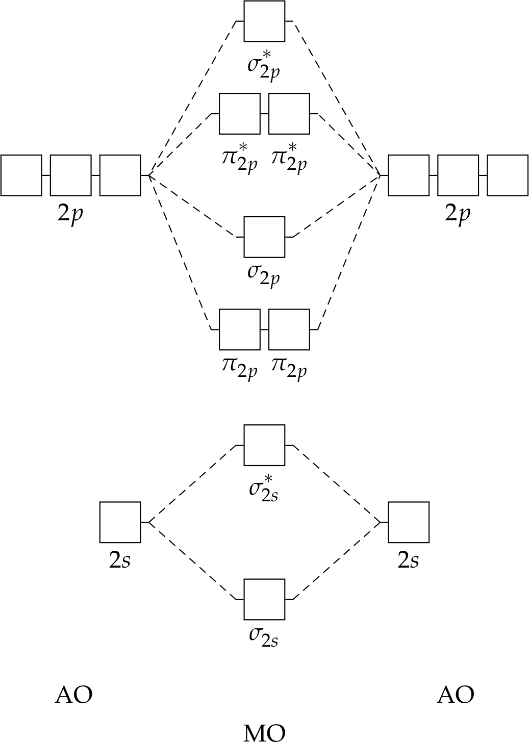
Molecular Orbital Diagrams
 
Phase Diagrams
 
SI Base Units
 
Scaling vs Summing Summary
 
Significant Figures
 
Standard Reduction Potentials

Standard Thermodynamic Data

A flowchart showing the central path of stoichiometry. It starts with

Stoichiometry Flowchart
 
Symbols

VSEPR Geometries
No matching items
 
 

© Copyright 2025